首 页
头条新闻
清廉河南
权威发布
信息公开
巡视巡察
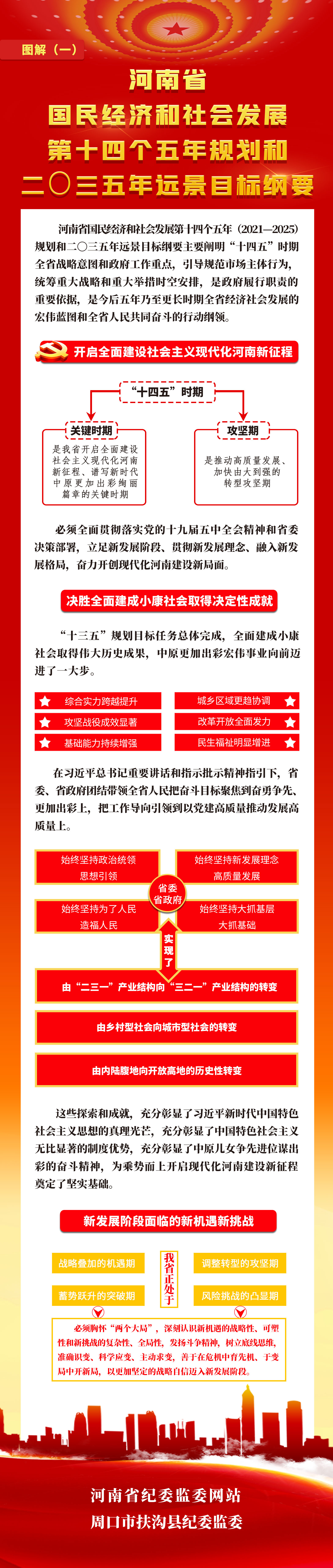
图解 | 河南省国民经济和社会发展
第十四个五年规划和二〇三五年
远景目标纲要(一)
来源:河南省纪委监委网站
2021-04-14 18:48